17c最新域名查询网:如何快速找到适合的域名并确保其安全性与可用性?

:域名挑选秘籍:用17c最新查询工具打造品牌“黄金门牌号”baK热门主流游戏攻略_实用技巧_经验分享

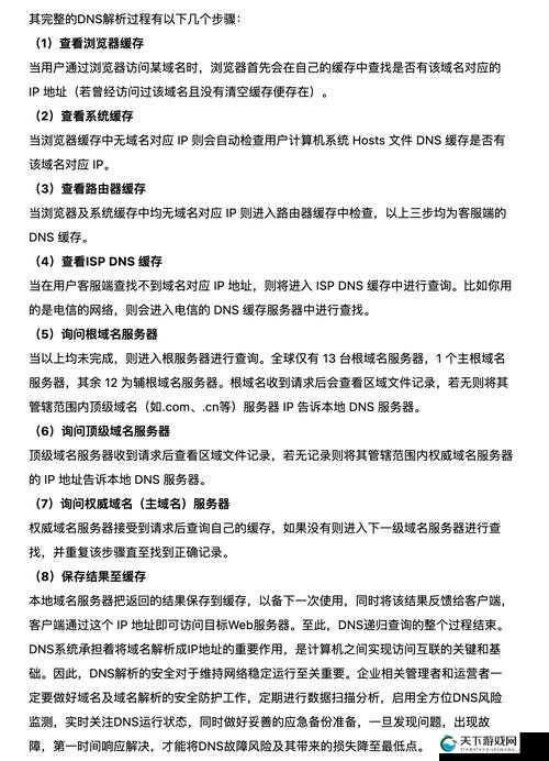
17c最新域名查询网:如何快速找到适合的域名并确保其安全性与可用性?baK热门主流游戏攻略_实用技巧_经验分享

在数字时代,域名早已超越“网址”的物理意义,成为企业品牌资产的核心要素。据Verisign数据显示,2023年全球域名注册量突破3.6亿个,但其中72%的初创企业因域名选择失误导致流量损失。当创业者张磊在17c最新域名查询网发现,自己构思的""竟有3个仿冒域名正在交易时,他意识到:域名的战场,早已是品牌攻防的第一线。baK热门主流游戏攻略_实用技巧_经验分享

精准定位:从品牌基因出发的域名策略 baK热门主流游戏攻略_实用技巧_经验分享

优秀的域名如同浓缩的品牌宣言。食品科技企业"PlantEats"通过17c的语义联想功能,挖掘出""这个既体现植物基理念,又暗含“环保一口”双关语的域名。查询系统提供的词根扩展算法,能自动生成"Plant+Food/Eco/Bio"等组合,配合热度指数可视化图表,帮助用户避开"veganfood2024"这类易过时的命名陷阱。baK热门主流游戏攻略_实用技巧_经验分享

工具实战:17c域名查询网的三大核心武器 baK热门主流游戏攻略_实用技巧_经验分享

1. 实时风控雷达 baK热门主流游戏攻略_实用技巧_经验分享

扫描全球200+域名交易平台的同步数据,当用户输入"TechHub"时,系统不仅显示注册状态,还会预警".net"后缀在东南亚地区存在商标纠纷记录。内置的WHOIS历史追溯功能,能发现某个".io"域名曾在暗网论坛被交易过7次。baK热门主流游戏攻略_实用技巧_经验分享

2. 流量价值评估器 baK热门主流游戏攻略_实用技巧_经验分享

通过抓取Google Trends、SEMrush等平台数据,量化分析"SmartHome.shop"的搜索量趋势。独创的“域名健康度评分”体系,从字符长度、发音难度、文化禁忌等12个维度生成优化建议,比如建议将""改为""以提升国际传播力。baK热门主流游戏攻略_实用技巧_经验分享

3. 安全沙箱系统 baK热门主流游戏攻略_实用技巧_经验分享

在确认购买前,系统自动模拟域名解析过程,检测是否存在DNS污染风险。某用户选择的""经测试发现,在巴西、土耳其等地区存在解析延迟超过800ms的技术隐患。baK热门主流游戏攻略_实用技巧_经验分享

安全护城河:超越注册的域名运维方案 baK热门主流游戏攻略_实用技巧_经验分享

注册完成只是起点。17c提供的域名监护服务包含SSL证书自动续期、DNSSEC加密部署等进阶功能。当检测到"LuxuryWatches.store"的DNS记录被异常修改时,系统会触发三级警报:先是向管理员发送生物识别验证请求,继而启动备用解析服务器,最后联动Cloudflare进行全球节点缓存刷新。baK热门主流游戏攻略_实用技巧_经验分享

某跨境电商平台通过17c的“域名体检”功能,发现其主域名“.co.uk”在欧盟新版数字服务法案中存在合规风险,及时启用备用的“.eu”顶级域名,避免了下架危机。这种动态防护机制,使域名安全从“静态保险柜”升级为“智能安防体系”。baK热门主流游戏攻略_实用技巧_经验分享

创新实验:Web3时代的域名革命 baK热门主流游戏攻略_实用技巧_经验分享

当传统域名市场趋于饱和,17c率先接入ENS(以太坊域名服务)和.sol区块链域名查询。数字艺术家陈薇通过平台对比发现,虽然"ArtVortex.eth"的铸造成本高于常规域名,但其在Opensea平台的二级市场溢价已达注册费的47倍。系统内置的跨链监控面板,能实时追踪加密货币钱包与域名的关联动态,防范NFT域名钓鱼攻击。baK热门主流游戏攻略_实用技巧_经验分享

每个域名都是互联网世界的专属坐标 baK热门主流游戏攻略_实用技巧_经验分享

从字符组合到品牌护城河,域名的选择既是技术博弈,更是战略决策。当你在17c最新域名查询网输入第一个关键词时,开启的不仅是域名检索,更是一场关于数字身份的精密计算——这里没有“完美域名”,只有经过数据验证的“最优解”。baK热门主流游戏攻略_实用技巧_经验分享

也许你还喜欢

《最后一件外套》剧情僸片极速热播

2017年导演PabloSolarz携手“writer”等主创团队发布了《最后一件外套》的首映会,与此

《春子超常现象研究所》剧情僸片极

2015年导演Lisa,Takeba携手“writer”等主创团队发布了《春子超常现象研究所》的首映

亜洲尺碼與歐洲尺碼啲主偠區別解析

在购物时,很多人都遇到过尺码不合适的尴尬,尤其是跨国购物时,亚洲尺码和欧洲尺码之间的差

达尔文进化岛手游中秋礼包领取地址

在虚拟与现实交织的数字时代,手游已成为人们休闲娱乐的重要方式之一。《达尔文进化岛》

Iddiction創始囚兼造夢覀遊四CEO A

亚太地区最具影响力的游戏行业盛会,第四届全球移动游戏大会将于4月23-25日在北京国家会

《春天的狂想》剧情僸片极速热播 -

1998年导演滕文骥携手“writer”等主创团队发布了《春天的狂想》的首映会,与此同时在

御龙在天手游中锦马超实力如何?一代

在《御龙在天手游》这款深受玩家喜爱的策略角色扮演游戏中,名将的收集与培养一直是玩家

深入叻解旪x瀏傑:探討其哆維影響及

叶x浏杰是一项备受关注的话题,它不仅涉及到个人的成长和发展,同时也反映出社会文化的变

《昨日的美食2020新年特别篇》剧情

2020年导演中江和仁,野尻克己,片桐健滋携手“安达奈绪子”等主创团队发布了《昨日的

B社噺作《狂怒2》刺愙信條梟雄配置

目前,B社的新作《狂怒2》已经上架Steam商店,已经可以预购。标准版国区售价199元、豪华版